你的浏览器版本过低,可能导致网站不能正常访问!
为了你能正常使用网站功能,请使用这些浏览器。

STM8 开发环境

[复制链接]
私奔 发布时间:2008-12-17 14:14
(Grant整理)STM8是ST推出的新一带8bit MCU,采用三级流水线,最大运行频率20MIPS@24MHz。具体资料请到STM8S的官方网页下载:http://www.st.com/mcu/modules.php?name=mcu&file=familiesdocs&FAM=113   这里就不罗嗦了。

工作的原因很早就有接触STM8,早期的时候自己摸索走过一点弯路,这里介绍一下STM8系列MCU的软件和硬件环境,方便想用的快速了解。

一、集成开发环境和C编译器软件
1、STVD
http://www.st.com/stonline/products/support/micro/files/st7toolset.exe
这是ST官方的集成开发环境,早期叫STVD7是因为支持ST7系列MCU,后因STM8的推出,改名为STVD,当前最新的版本4.0.1。该软件安装后默认集成了ST Visual Develop 和ST Visual Programer两个软件,前者是IDE,后者是编程软件。
ST Visual Develop集成开发环境自带ST7、STM8的汇编编译器,同时能够支持外挂多种C编译器,如COSMIC、Metrowerks等。对于MCU仿真功能,STVD除了可以支持软件仿真,还能支持多种调试工具,例如STICE、STX-RLink等。
收藏 评论45 发布时间:2008-12-17 14:14

举报

45个回答
私奔 回答时间:2008-12-17 14:18:41

回复:STM8 开发环境

ST Visual Programer是编程软件,可通过外接编程工具,支持ST 8bit系列MCU的编程操作。
STVD eefocus.JPG
私奔 回答时间:2008-12-17 14:19:20

回复:STM8 开发环境

2、RIDE
   http://www.raisonance.com/download/index.php?active=RIDE7
   第三放的IDE和C编译器。IDE和Raisonance C Compiler是各自独立安装的,由于也提供了ARM7、CortexM3的支持,因此在安装ARM编译器后,IDE也能支持ARM7、CortexM3核的ST芯片开发。软件安装后,会得到集成开发环境RIDE7和编程软件RFlasher。目前该两个软件均只能支持STX RLink硬件。

   RIDE7集成开发环境在安装Raisonance C编译器后,可以支持ST7、STM8两种8bit ST MCU的开发,IDE软件提供MCU的软仿真功能支持,但硬件调试功能当前仅能支持STX-RLink,暂无法支持STICE。在编译器支持上,目前也仅是能支持自身的Raisonance C编译器,无法通过配置调用第三放的C编译器。这一点,以前的RIDE6是可以的,不知RIDE7后续的版本是否会开发。Raisonance C compiler 编译器目前可以通过免费的注册得到16K的免费版本。
RIDE7 eefocus.JPG
私奔 回答时间:2008-12-17 14:20:10

回复:STM8 开发环境

RFlasher是支持STX RLink的编程软件,该软件可以通过STXRLink工具支持ST7、STR7xx、STR9xx、STM32的编程操作,不受任何限制。
RFlasher eefocus.JPG
私奔 回答时间:2008-12-17 14:21:13

回复:STM8 开发环境

二、C编译器
1、Raisonance C Compiler
   上面已介绍

2、COSMIC C for STM8
   http://www.cosmicsoftware.com/cxstm8_16k.exe 
   COSMIC提供免费的16K版本C编译下载。


三、仿真调试器
1、STICE
   http://www.st.com/mcu/modules.php?name=mcu&file=devicedocsmdt&FAM=113&DEV=STICE-SYS001
   ST针对STM8新推出的高端实时在线仿真工具,同时该工具具有SWIM接口,也能支持SWIM在线调试和编程。由于工具拥有Ananyser Input和Triggers端口,因此STICE还能支持逻辑分析、信号触发事件捕获跟踪等高级调试功能。

    这里需要单独将STICE仿真工具拿出来说明的是,如果单独定够STICE(ST定购代码:STICE-SYS001)是不能组成一个在线仿真系统,还仍需一些配件才可以实现,在这个问题上我犯过错误。下图我们可以看到STICE组成一个完整的在线调试系统,还需要2、3、4这三种配件。
stice_module.gif
私奔 回答时间:2008-12-17 14:25:43

回复:STM8 开发环境

 下表我们可以看到,这四个配件分别代表的含义和支持的MCU封装类型。
 
STICE eefocus.JPG
私奔 回答时间:2008-12-17 14:28:47

回复:STM8 开发环境

下面几张图大家可以了解部分配件的结构:
P1010211 eefocus.JPG
P1010213 eefocus.JPG
P1010214 eefocus.JPG
私奔 回答时间:2008-12-17 14:29:11

回复:STM8 开发环境

接上个帖子
P1010215 eefocus.JPG
P1010217 eefocus.JPG
私奔 回答时间:2008-12-17 14:29:39

回复:STM8 开发环境

2、STX Rlink
   在线调试工具,该工具除了能支持STM8S外还能支持大部分ST7系列MCU的在线调试和编程,对STR7、STR9、STM32支持不受限制的编程操作,代码调试受限。
   
   这里需要说明的是,如果各位已经有RLink的,需要检查是否有“RLink-ADP-ST7-STM8”转接板?否则STX-RLink无法支持STM8在线调试。

3、ST Link III
   大家一定比较熟悉ST Link II,这不是ST推出用于STM32的廉价在线调试工具吗,怎么又有一个ST Link III?没错,ST后续还会更新ST Link II推出ST Link III,区别在于后者还能支持STM8的在线调试,相信这样廉价的工具可以大大降低STM8的入门门槛。工具现在还没Release,预估时间不会太久。
私奔 回答时间:2008-12-17 14:30:46

回复:STM8 开发环境

四、开发板
1、ST官方开发板  STM8/128-EVAL
 
2、Raisonance Reva Starter Kit for STM8
   http://www.raisonance.com/products/REVA.php
   暂时没有在网站上找到图片,之前有一套,已经借给了客户未有留下图片。该套件自带一个代码受限的RLink调试器。
P1010209 eefocus.JPG
私奔 回答时间:2008-12-17 15:03:22

回复:STM8 开发环境

五、外设固件库
    上传的版本为Rev1.0,最新的版本请到ST官方网站下载。
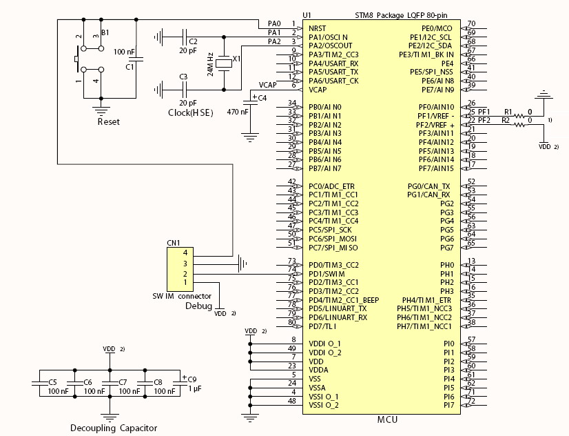
六、STM8的硬件最小系统

   没什么好讲的,已经是简化的不能再简化了,要是看不懂,就不用看了。
 
min.JPG
得蜜 回答时间:2009-3-10 14:59:44

回复:STM8 开发环境

c55e843db01a21df9e3d6221.jpg
得蜜 回答时间:2009-3-11 18:09:03

回复:STM8 开发环境

原帖由私奔于2008-12-17 06:14:03发表:
(Grant整理)STM8是ST推出的新一带8bit MCU,采用三级流水线,最大运行频率20MIPS@24MHz。具体资料请到STM8S的官方网页下载:http://www.st.com/mcu/modules.php?name=mcu&file=familiesdocs&FAM=113 这里就不罗嗦了。

工作的原因很早就有接触STM8,早期的时候自己摸索走过一点弯路,这里介绍一下STM8系列MCU的软件和硬件环境,方便想用的快速了解。

一、集成开发环境和C编译器软件
1、STVD
http://www.st.com/stonline/products/support/micro/files/st7toolset.exe
这是ST官方的集成开发环境,早期叫STVD7是因为支持ST7系列MCU,后因STM8的推出,改名为STVD,当前最新的版本4.0.1。该软件安装后默认集成了ST Visual Develop 和ST Visual Programer两个软件,前者是IDE,后者是编程软件。
ST Visual Develop集成开发环境自带ST7、STM8的汇编编译器,同时能够支持外挂多种C编译器,如COSMIC、Metrowerks等。对于MCU仿真功能,STVD除了可以支持软件仿真,还能支持多种调试工具,例如STICE、STX-RLink等。
 
2b716d17ec1db55720a4e98d.jpg
得蜜 回答时间:2009-3-11 18:11:41

回复:STM8 开发环境

原帖由私奔于2008-12-17 06:14:03发表:
(Grant整理)STM8是ST推出的新一带8bit MCU,采用三级流水线,最大运行频率20MIPS@24MHz。具体资料请到STM8S的官方网页下载:http://www.st.com/mcu/modules.php?name=mcu&file=familiesdocs&FAM=113 这里就不罗嗦了。

工作的原因很早就有接触STM8,早期的时候自己摸索走过一点弯路,这里介绍一下STM8系列MCU的软件和硬件环境,方便想用的快速了解。

一、集成开发环境和C编译器软件
1、STVD
http://www.st.com/stonline/products/support/micro/files/st7toolset.exe
这是ST官方的集成开发环境,早期叫STVD7是因为支持ST7系列MCU,后因STM8的推出,改名为STVD,当前最新的版本4.0.1。该软件安装后默认集成了ST Visual Develop 和ST Visual Programer两个软件,前者是IDE,后者是编程软件。
ST Visual Develop集成开发环境自带ST7、STM8的汇编编译器,同时能够支持外挂多种C编译器,如COSMIC、Metrowerks等。对于MCU仿真功能,STVD除了可以支持软件仿真,还能支持多种调试工具,例如STICE、STX-RLink等。
 
four_zhg 回答时间:2009-4-21 12:08:16

RE:STM8 开发环境

学习之中,谢了楼主,支持
1234下一页
关于
我们是谁
投资者关系
意法半导体可持续发展举措
创新与技术
意法半导体官网
联系我们
联系ST分支机构
寻找销售人员和分销渠道
社区
媒体中心
活动与培训
隐私策略
隐私策略
Cookies管理
行使您的权利
官方最新发布
STM32N6 AI生态系统
STM32MCU,MPU高性能GUI
ST ACEPACK电源模块
意法半导体生物传感器
STM32Cube扩展软件包
关注我们
st-img 微信公众号
st-img 手机版