你的浏览器版本过低,可能导致网站不能正常访问!
为了你能正常使用网站功能,请使用这些浏览器。

STM32相关的底层结构

[复制链接]
aimejia 发布时间:2018-5-22 11:08
本帖最后由 aimejia 于 2018-5-22 11:13 编辑

1.芯片结构组成图:
1.jpg

2.STM32内部结构:
2.jpg

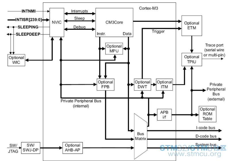
3.Cortex-M3模块结构图:

3.jpg

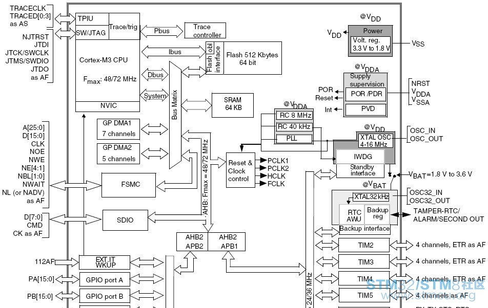
4.STM3210X内部结构:
4.jpg
桥:

5.jpg

四个主动单元 :
        M3内核的ICode总线(I-bus)、DCode总线(D-bus)、 系统总线(S-bus)、DMA(DMA1、DMA2、以太网DMA)

四个被动单元 :
        内部SRAM、内部闪存、FSMC、AHB到APB桥

ICode总线 :
        将M3内核的指令总线与FLASH指令接口相连,用于指令预取

DCode总线:
        将M3内核的数据总线与FLASH数据接口相连,常量加载和调试

系统总线 :
        将M3内核的系统总线与总线矩阵相连,协调内核与DMA访问

DMA总线:
        将DMA的AHB主控接口与总线矩阵相连,协调CPU的DCode和DMA到SRAM、闪存、外设的访问

总线矩阵:
        协调内核系统总线和DMA主控总线间的访问仲裁,仲裁采用轮换算法
        包含DCode、系统总线、DMA1和DMA2总线、被动单元

AHB到APB桥 :
        两个AHB/APB桥在AHB和两个APB总线间提供同步连接
        APB1速度限于36MHz,APB2全速最高72MHz


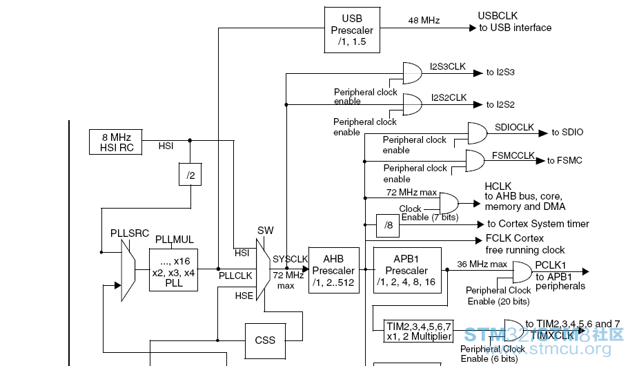
一、时钟结构(时钟和复位模块,如参考上半部分所示)

系统复位后,所有外设全部关闭,但 SRAM 和 FLASH接口(FLITF)除外。
使用外设之前需打开该外设时钟,设置 RCC——AHBENR 寄存器 。
6.png
7.png

二、存储结构 :(参考上半部分)
*存储组织
        Cortex-M3的存储系统采用统一编址方式,小端方式 4GB 的线性地址空间内,
   寻址空间被分成 8 个主块 block0-block7 ,每块512MB。

        片内Flash: 从 0x00000000开始(严格来讲是从0x08000000开始,到0x0800x xxxx结束,程序就烧到里面。)
        片内SRAM:从 0x20000000开始(用来保存程序运行时产生的临时数据的随机存储器,运行时变量,堆栈的存放的地方)
        包括:
                代码空间
                数据空间
                位段、位段别名
                寄存器
                片上外设
                外部存储器
                外部外设
      拓展延伸:e2prom ,存储掉电需要保存的数据;fsmc总线还可以扩展nor 和nand;
8.png

9.png 30.png

10.png

11.png

*FLASH:
由 Main Block 和 Information Block组成
            Main Block:
            存放用户程序,最高512KB             地址范围:0x0800 0000 – 0x0807 FFFF
            小容量:16K-32K,最大4Kx64bit,共32x1K页
            中容量:64K-128K,最大16Kx64bit,共128x1K页
            大容量:256K-512K,最大64Kx64bit,共256x2K页
            小容量:16K-32K,最大4Kx64bit,共32x1K页
            互联型:最大32Kx64bit,共128x2K页
            
         Information Block:
         System Memory 2KB:0x1FFF F000 – 0x1FFF F7FF ISP Bootloader程序
         Option Bytes 16B:0x1FFF F800 – 0x1FFF F80F

12.jpg

*SRAM:
        最大64KB
        地址范围:0x2000 0000 – 0x2000 FFFF

*片上外设地址映射:
13.png

14.png

15.png

16.png

*位段(bit-band)、位段别名
  M3存储空间中包括两个位段区,该区域即可字操作,又可位操作
            SRAM最低1MB空间: 0x2000 0000 – 0x200F FFFF
            外设最低1MB空间:0x4000 0000 – 0x400F FFFF
  a.为方便位段区的操作,安排了两个32M的位段别名区
  b.位段区中每一位 映射 位段别名区中的一个字
  c.通过对别名区中某个字的读写操作,可以实现对位段区中某一位的读写操作
    别名区,2个32MB:
        SRAM:0x2200 0000 – 0x21FF FFFF
        外设:0x4200 0000 – 0x41FF FFFF
  位段别名区中的字与位段区的位映射公式:
    bit_word_addr =  bit_band_base + (byte_offset x 32) + bit_number x 4
    例如:SRAM位段区中地址0x20000300字节中位2
            0x22006008 = 0x22000000 + (0x300 x 32) + (2 x 4)

    对别名区中某个字进行写操作:该字的第 0 位将影响位段区中对应的位
    对别名区中某个字进行读操作:若位段区中对应的位为 0 则读的结果为 0x0 ,若位段区中对应的位为 1 则读的结果为 0x1
    PS: 对别名区的读写可以实现对位段区中每一位的原子操作,而且仅只需要一条指令即可实现

17.png

*启动模式 :
        STM32系统启动区:0x0000 0000 – 0x0007 FFFF,512KB
        系统启动之后: CPU从位于0x0000 0000地址处的启动区开始执行代码
        该区实际既无FLASH,也无SRAM,通过引导配置后,将实际引导区映射到启动区
        系统复位后,在SYSCLK第4个上升沿,BOOT管脚的状态被保存,用户通过设置BOOT1,BOOT0的引脚状态选择启动模式
        CPU从位于0x0000 0000地址处的启动区开始执行代码
                 0x0000 0000 实际是SP
                 0x0000 0004 是执行代码的地址
         即使被映射到启动区,仍然可以在原存储空间访问相关存储器     
         从待机模式退出后,BOOT引脚状态被重新保存,待机时,BOOT管脚需保持

   STM32F10x通过配置 BOOT[1:0]引脚选择三种不同启动模式

18.jpg

三、片上外设
STM32F10x外设

19.jpg

STM32F103xx增强型大容量外设

20.jpg

四、GPIO结构

共?(5) x 16个I/O口:
            PA0 ~ PA15
            PB0 ~ PB15
            PC0 ~ PC15
            PD0 ~ PD15
            PE0 ~ PE15


3.3V与5V兼容:

           PA8 ~ PA15
           PB2 ~ PB4、 PB6 ~PB15
           PC6 ~ PC12
           PD0 ~ PD15
           PE0 ~ PE15

仅支持3.3V:

          PA0 ~ PA7,兼做 ADC_IN0 ~ ADC_IN7
          PB0 ~ PB1,兼做 ADC_IN8 ~ ADC_IN9
          PB5
          PC0 ~ PC5,兼做 ADC_IN10 ~ ADC_IN15
          PC13 ~ PC15

23.png

21.png

24.png

25.png

26.png

引脚 (48 64  ...)
开发工具
22.jpg

STM32系列的优点

     先进的内核结构,STM32系列使用了ARM最新的、先进架构Cortex-M3内核
           优秀的功耗控制,STM32处理器具有三种低功耗模式
                   运行模式时使用高效的动态耗电机制,在Flash中以72MHz全速运行时,如果开启外部时钟,处理器仅耗电27mA
                    待机状态时极低耗电,典型值2uA
                    电池供电时,提供低电压2.0~3.6V工作能力
           灵活的时钟控制机制,用户可以根据自己所需的耗电/性能要求进行合理优化
           RTC可独立供电,外接纽扣电池供电

性能出众而且功能创新的片上外设
        STM32 处理器片上外设的优势来源于双 APB 总线结构
        其中有一个高速 APB,速度可达CPU 的运行频率,连接到该总线上的外设能以更高的速度运行
                USB:   12Mbit/s         
                USART:  4.5Mbit/s
                PI:   18Mbit/s      
                IIC:    400kHz
                GPIO:  18MHz翻转      
                PWM:    定时器72MHz输入
         针对 MCU 应用中最常见的电机控制,STM32 对片上外围设备进行一些功能创新
                 内嵌适合三相无刷电机控制的定时器和ADC
                 高级PWM定时器提供:
                         6路PWM输出    -> 死去产生     -> 边沿对齐和中心对齐波形
                        编码器输入     -> 霍尔传感器   -> 完整的向量控制环 紧急故障停机、
                        可与2路ADC同步、与其它定时器同步 可编程防范机制可用于防止对寄存器的非法写入
                双通道ADC采样/保持,12位1uS,连续/独立模式,多触发源
                等等



转载自无穷山色








收藏 评论0 发布时间:2018-5-22 11:08

举报

0个回答

所属标签

关于
我们是谁
投资者关系
意法半导体可持续发展举措
创新与技术
意法半导体官网
联系我们
联系ST分支机构
寻找销售人员和分销渠道
社区
媒体中心
活动与培训
隐私策略
隐私策略
Cookies管理
行使您的权利
官方最新发布
STM32N6 AI生态系统
STM32MCU,MPU高性能GUI
ST ACEPACK电源模块
意法半导体生物传感器
STM32Cube扩展软件包
关注我们
st-img 微信公众号
st-img 手机版