
标准版STM32G031G8U6
STM单片机 DIY设计 方案验证板 简介:STM32G031G8U6开发板
开源协议: GPL 3.0
发布时间:2021-08-16 09:10:51
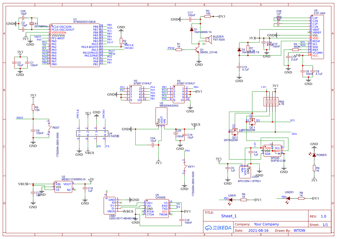
394 6 3 2 描述 STM32G031G8U6开发板,G031目前为ST单片中最便宜的几款之一,性能也不错,用来做小开发也不错。板上有个一SGP30 TVOC/CO2传感器,一个CH340E还有个无源蜂鸣器。一个用户按键和2个LED,其余IO口引出。
设计图
Sheet_1 在编辑器中打开 PCB_G031 工程附件
//===========================================================
备注:: 32k LSE(无源) 和 HSE 主时钟晶振(有源)
转载自:xqhrs232 |