你的浏览器版本过低,可能导致网站不能正常访问!
为了你能正常使用网站功能,请使用这些浏览器。

【板卡申请】一个初中生的边缘节点项目:从 MP1x 到 MP2x 的升级求助

[复制链接]
Martin_Cuber 提问时间:2026-3-21 11:37 / 未解决

ST 团队的老师 / 社区版主,您好:

我是一名还在念初中、平时极其喜欢捣鼓底层硬件和 Linux 系统的硬件爱好者,之前做过STM32L4 ST25R STM32H7的种种开发版。这次冒昧发邮件(打扰),是想看看官方有没有渠道,能让我申请一块 STM32MP257 系列的评估板(比如 STM32MP257F-DK)。

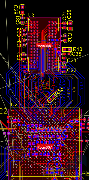
事情是这样的: 我最近在一个人死磕一款“低成本工业边缘K节点”的开源项目,想法是把高实时性控制和边缘 AI 视觉检测做在一张紧凑的板子上。一开始我的主控选了 STM32MP157,并且已经用 Altium Designer 把核心板和底板的原理图、PCB 全画完了。期间我花了很多精力去死磕 DDR3L 的等长和阻抗匹配、USB 2.0 的差分走线,还自己跑了 HyperLynx 的信号完整性(SI)仿真。

为什么半途而废想换 MP2? 就在我的设计之差一点点准备一周画完,准备掏钱去jlc打板的时候,我意识到一个问题:算力不够。我想在这个节点上跑量化后的 YOLO 模型,但 MP157 如果纯靠 CPU 硬扛,帧率根本没法看,查了一圈资料,我发现 STM32MP2 简直完美踩中了我的痛点:

它自带 1.35 TOPS 的 NPU,正好可以把 YOLO 的计算放过去,而且A35 + M33 的架构能把 Linux 应用层和底层 RTOS 隔离

它配套的 Type-C DRP 双轨电源路径方案,Power Management方案,也正好是我这套底板急需验证的。

我的求助与计划: 说实话,MP2 官方全功能评估板的价格,对我一个中学生的钱包来说确实有点一言难尽了。所以想厚着脸皮问问,官方或社区有没有针对个人开发者、或者青年创客的样板赞助名额?

如果能有幸拿到板子,我肯定不让它吃灰。我计划在接下来的2-7个月里:

在咱们 ST 社区连载我的“折腾”日记,分享,梳理 MP2 设备树、IPC的记录。

写一篇基于 MP2 NPU 部署轻量级视觉模型(C/C++)的实战教程。

等在开发板上验证跑通后,我会把最终版“工业智能节点”的硬件原理图和基础代码全部开源。

下面是我之前画好的 MP157 3D 渲染图、DDR 绕线细节以及 SI 仿真的截图,权当是我的“硬实力”证明。

不管这次申请能否通过,都非常感谢您能抽出时间看完这封邮件!期待您的回复。

[孙一诺/Martin]

[[email]2192519304@qq.com[/email]]MVIMG_20260321_112946.jpg 之前的作品,ST25R+STM32L4 / H7 / PMIC验证 屏幕截图2026-03-21113231.png

收藏 评论1 发布时间:2026-3-21 11:37

举报

1个回答
inlod 回答时间:2026-4-8 23:46:00

我高低要留个言,不为别的,就冲还是个初中生这句话(关键是他说的这么多话,我听不懂😄 ),也要留个爪子,等待牛人的成长之路。

所属标签

相似问题

官网相关资源

关于
我们是谁
投资者关系
意法半导体可持续发展举措
创新与技术
意法半导体官网
联系我们
联系ST分支机构
寻找销售人员和分销渠道
社区
媒体中心
活动与培训
隐私策略
隐私策略
Cookies管理
行使您的权利
官方最新发布
STM32N6 AI生态系统
STM32MCU,MPU高性能GUI
ST ACEPACK电源模块
意法半导体生物传感器
STM32Cube扩展软件包
关注我们
st-img 微信公众号
st-img 手机版