你的浏览器版本过低,可能导致网站不能正常访问!
为了你能正常使用网站功能,请使用这些浏览器。

STM32最小系统板的IOT扩展板(一)

[复制链接]
丿灬幸灬 发布时间:2019-1-1 20:41
本帖最后由 丿灬幸灬 于 2019-1-7 19:33 编辑

扩展卡易于在DIY IoT项目中使用,成本低,可靠,减轻了面包板接线的痛苦

描述
重点是低成本和主流物联网生态系统。
扩展板采用模块化设计,没有任何微小的部件,PCB也放松了规则检查,以便订购。
目标是拥有智能板,在网状网络中与射频连接,并将网络与环境相连接:传感器(压力、湿度、温度、光线、手势,...)和动作(高功率IOs,伺服控制,...) )


细节
STM32射频节点-一硬件多应用
1.png
这个STM32 RF节点是#智能家居网格项目的重点。


所应用固件:
IoT _ Framework
rf_bridge :带传感器的中继器网节点( BME280 + APDS9960 )
RF_UART_ interface : RF网络转串口,与树莓派的应用程序一起使用。
host_controller_interface:打开API,用Raspberry pi Python命令控制和诊断RF网格
动作:娱乐和游戏应用,RF分布式状态机管理群组会话。
多氯联苯储存库
PCBs设计文件作为开放源代码共享,在github不受任何限制地自由使用

STM32_IoT_Boards

物联网板详细信息
STM32射频传感器节点概念
始终连接到电源(无低功耗问题)
Raspberry pi的射频加密狗用途
具有灯光信号显示的射频中继器
固定传感器节点(无线节点效率更高,但这一个更简单)
控制节点(APDS9960当手势指令时开始工作)

2.png

STM32射频传感器节点PCB v2
github

添加了USB电源连接器,虽然没有连接到uC USB,但是这种连接器非常方便,可以制作节省空间的节点外壳,类似于智能USB转换器。

3.png



STM32射频传感器节点v1
可以在中间IC插槽中连接MAX44009模块或APDS9960。

4.png

传感器节点,此处用作Raspberry pi的转换器

5.png

STM32 RF PIO概念
智能射频控制PIO
扩展PIO编号x24 PIO,从x12开始
功率输出x500 mA 50V,而 uC pio为25mA 3V
射频智能灯光控制
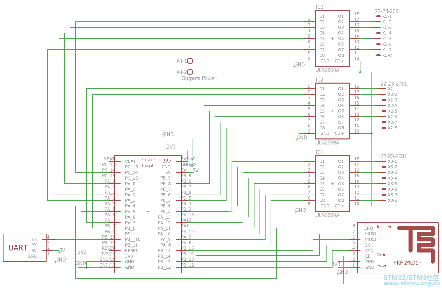
射频伺服电机控制

6.png

STM32射频PIO示意图
github

7.png

STM32射频PIO板
尺寸 80mm×39.37mm
GitHub

可以连接伺服控制器电缆,也可以在3个插槽中焊接ULN2804A。

8.png

RFPIO平面图

9.png

RFPIO板

10.png

现有STM32板

CC3D 基于STM32F103CBT6,在Flash上有一个加速计MPU - 6000和用于串行接口的标准USB
这个#针对小型传感器网络的低功耗网格网络的项目,基于带有nRF24l01+的STM32F051


收藏 评论1 发布时间:2019-1-1 20:41

举报

1个回答
mmuuss586 回答时间:2019-1-1 20:47:59

这个好,感谢楼主分享;

所属标签

关于
我们是谁
投资者关系
意法半导体可持续发展举措
创新与技术
意法半导体官网
联系我们
联系ST分支机构
寻找销售人员和分销渠道
社区
媒体中心
活动与培训
隐私策略
隐私策略
Cookies管理
行使您的权利
官方最新发布
STM32N6 AI生态系统
STM32MCU,MPU高性能GUI
ST ACEPACK电源模块
意法半导体生物传感器
STM32Cube扩展软件包
关注我们
st-img 微信公众号
st-img 手机版