你的浏览器版本过低,可能导致网站不能正常访问!
为了你能正常使用网站功能,请使用这些浏览器。

多通道电路设计,你知道吗?

[复制链接]
gaosmile 发布时间:2020-3-3 14:23
Altium designer支持多通道设计,简化具有多个完全相同的子模块的电路的设计工作。下面我们将通过多路滤波器的设计,介绍多通道电路设计方法。

下图所示为一个六通道多路滤波器的设计电路原理图。
      

1

1
  图A


01 多路滤波器的原理图设计


由于六个通道的电路是完全一致的,所以可以采用多通道设计方法设计电路,具体设计步骤如下。

1.启动Altium Designer,创建名称为“多路滤波器.PrjPCB”的项目。

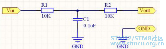
2.在“多路滤波器.Prjpcb"的项目中新建一个空白原理图文档,把它另存为:单路 滤波器.SchDoc。

3.在新建的空白原理图中绘制如图1-1所示的单路滤波器.SchDoc。

2.png
图1-1

4.保存原理图。

5.选择“Projects"工作面板,在项目中再次新建一个空白原理图文档。

6.在空白原理图文档窗口内,在主菜单中选择;
“Design”→"Create Sheet Symbol From Sheet or HDL"命令,打开如图1-2所示的“Choose Document to Place”对话框。
              
3.png
图1-2

7.在“Choose Document to Place”对话框中选择“单路滤波器.SchDoc"文件名,单击“OK"按钮,在原理图文档中添加如图1-3所示的方块图符号。

4.png
  图1-3

8.双击方块图符号名称“U单路滤波器”,打开如图1-4所示的“Sheet Symbol Designator”对话框,将"Designator"编辑框内的内容修改为“Repeat(单路滤波器,1,6)”,单击回车键。

5.png
  图1-4


9.双击方块图符号中的端口“Vin",打开’"Sheet Enty"对话框,在,"Name”编辑框内输入“Repeat (Vin)”,然后单击“OK"按钮。将端口的名称改为“Repeat(Vin)”。

10.双击方块图符号中的端口“Vout",打开“Sheet Entry"对话框,在“Name"编辑框内输入“Repeat (Vout)”然后单击“OK"按钮。将端口的名称改“Repeat(Vout)”,修改完成后的子图符号如1-5所示。

6.png
图1-5

通过将方块图符号名称修改为"Repeat(单路滤波器,1,6)”表示将如图1-3所示的单元电路复制了6个。将“Vin"端口名称改为“Repeat (Vin)”语句,则表示每个复制的电路中的“Vin”端口都被引出来,将“Vout”端口名称改为“Repeat(Vout)”语句,则表示每个复制的电路中的“Vout”端口都被引出来,而各通道的其他未加“Repeat”语句的电路同名端口都将被互相连接起来。

11.在原理图中添加其他元件,绘制如图1.6所示的电路图。

7.png
图1-6

单击通用工具栏中的保存工具,在弹出的"Save [Sheetl.schdoc] As”对话框的“文件名”编辑框内输入“多路滤波器”,单击“保存”按钮,即将电路图文件保存为“多路滤波器.SchDoc"。

至此,采用多通道技术设计的六通道多路滤波器电路原理图任务完成。从图1-6与图A比较,图1-6完全可以取代图A,图1-6的原理图清晰、明了、简单。可以看出在一个电路系统中,如果原理图比较复杂,对于具有多个重复的电路部分时,用多通道设计方法设计很简单。


02 多路滤波器的PCB设计


1. 检查电路正确否,执行,“Project "→"Compile PCB Project多通道设计.PrjPcb”命令。如果有错,则在messages面板有提示,按提示改正错误后,重新编译,如果没有信息(messages)窗口弹出,表示没有错误。

2. 执行“Design" →"Update PCB Document多路滤波器.PcbDoc”命令。出现“Engineering ChangeOrder”对话框。

按“Validate Changes”按钮验证一下有无不妥之处,如果没有错误,所有数据转移都顺利,则按Execute Changes”按钮执行真正的操作,然后按“Close”按钮关闭此对话框,原理图的信息转移到“电机驱动电路.PcbDoc"PCB板上,如图1-7所示。

8.png
图1-7

从图1-7看出,元件的标号是乱的,所以重新标注PCB板上元件的标号。执行菜单“Tools"→" Re-Annotate”命令,弹出图1-8对话框,选择“4By Descending Y, ThenAscendingX",按OK按钮。重新标注的PCB板如图1-9所示,注意元件的标号发生了改变,按从上到下的顺序排列。

9.png
图1-8

J_3M73YS}SHVCDFCWS$ZHU0.png
  图1-9

收藏 评论0 发布时间:2020-3-3 14:23

举报

0个回答

所属标签

关于
我们是谁
投资者关系
意法半导体可持续发展举措
创新与技术
意法半导体官网
联系我们
联系ST分支机构
寻找销售人员和分销渠道
社区
媒体中心
活动与培训
隐私策略
隐私策略
Cookies管理
行使您的权利
官方最新发布
STM32N6 AI生态系统
STM32MCU,MPU高性能GUI
ST ACEPACK电源模块
意法半导体生物传感器
STM32Cube扩展软件包
关注我们
st-img 微信公众号
st-img 手机版