你的浏览器版本过低,可能导致网站不能正常访问!
为了你能正常使用网站功能,请使用这些浏览器。

开关电源与IC控制器PCB设计思路

[复制链接]
gaosmile 发布时间:2021-2-1 12:13
我们电子产品往往60%以上-可靠性方面的问题都出现在电子线路板的PCB设计上;工作及性能良好的PCB需要相关的理论及实践经验;我在产品的设计实践中经常碰到各种各样的问题;比如电子线路板不能通过系统EMS的测试标准,测试关键器件IC的功能引脚时出现高频噪声的问题,电路功能IC引脚检测到干扰噪声进行异常保护等等。通过不断的理论与实践结合;用实战检验我们的理论和实践的差异点!优良的设计跟长期的经验总结是密不可分的!

我分享一下开关电源与IC控制器PCB设计思路给电子设计爱好者参考。
一、开关电源通过以下的原理示意图分享设计总体原则

微信图片_20210201121140.png
图示为我们常用的两种开关电源的拓扑结构。

A.开关电源拓扑主电流回流路径面积最小化;驱动脉冲电流回路最小化。

B.对于隔离开关电源拓扑结构,电流回路被变压器隔离成两个或多个回路(原边和副边),电流回路要分开最小回流面积布局布线设计。

C.如果电流回路有多个接地点,那么接地点要与中心接地点重合。

D.实际设计时,我们会受到条件的限制;如果2个回路的电容可能不好近距离的共地!

设计的关键点:

我们就要采用电气并联的方式就近增加一个高频电容达成共地(如图红色虚线)!

二、开关电源-IC控制器与主回路系统的PCB设计思路

如下图为开关电源的辅助电源给IC控制器供电,IC控制器控制LED的负载并进行调光及其它功能的控制应用。其控制器的供电及驱动回路的设计会影响系统的功能及可靠性。

微信图片_20210201121147.png
通过图示IC控制器-PCB布局布线的设计思路如下:

A1.IC周边器件的地走线优先布局布线后连接到IC-gnd;

A2.IC-gnd再连接到滤波电容C1(高频电容-低容值)的接地端,此地可能与电源的拓扑结构的GND拉开距离;即与图示中并联的电解电容En;

A3.IC-控制中心的gnd要单点接地!IC-gnd单独连接到C1电容的地端。

关键环路
B.主电源回路路径的最小化设计原则
C.拓扑电流回路路径最小化设计原则
D.脉冲驱动回路路径最小化设计原则

注意条件受限时:电源的主回路与拓扑回路的电容可能不共地,我们可以采用电气并联的方式就近增加一个高频电容达成共地!
三、BOOST的LED驱动架构的PCB布局布线进行实战分析
设计基本思路如上所述,用下图进行细节分析:

微信图片_20210201121151.png
B1.IC周边器件的地走线优先布局布线后连接到IC-gnd;

B2.IC-gnd再连接到滤波电容C1(高频电容-低容值)的接地端,此地可能与电源的拓扑结构的GND拉开距离;即与图示中并联的电解电容En;

B3.IC-控制中心的gnd要单点接地!IC-gnd单独连接到C1电容的地端再连接出去。

设计机理分析:
图中的供电电源的Iv可能会较大(跟负载有关)

注意1:在图中Iv的电流方向跟驱动电路Ig的电流方向正好相反(它是C1/En的输入电流);在图示中如果其接地点不先连接到gnd,而是先连到GND,将会在GND-gnd连接线上形成Iv电流回路,使Ig上叠加Iv会导致驱动被干扰的情况。

注意2:在图中的IC控制器驱动MOS器件后均会有采用反馈电路-同时有设计RC电路参数到IC引脚;参考电路如下:FB1/FB2与CS1/CS2为采样反馈电路到IC;通常由于PCB布局的原因走线较长时其引脚的高频滤波电容就变得非常重要;实战原理图&PCB如下:

微信图片_20210201121200.png

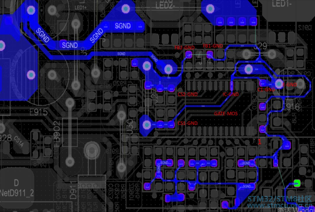
IC控制器相关的PCB设计参考如下图:我们采用高亮地走线的方法进行分析:

微信图片_20210201121203.png

按照IC控制器-PCB布局布线的设计思路进行检查

C1.IC周边器件的地走线优先布局布线后连接到IC-GND/基本OK;

C2.IC-GND再连接到滤波电容C1(高频电容-低容值)的接地端,此地可能与电源的拓扑结构的GND拉开距离;即与图示中并联的电解电容En/ OK;

C3.IC-控制中心的gnd要单点接地/ OK;

C4.用示波器用20MHZ带宽再来测量 关键信号IC-驱动DRV 及IC-采样FB1/FB2/CS1/CS2的噪声电压情况;在上图中测试时发现FB2引脚 存在小的噪声电压 而FB1基本没有噪声电压。

C5.检查PCB中FB1 与FB2为同功能引脚在IC的同一侧其GND没有直接向连接,FB2通过长的跳线J27回到IC-GND同时IC-GND引脚紧邻的是IC-DRV引脚。

进行如下PCB优化:

微信图片_20210201121207.png
将上图中的FB2-GND走线与FB1-GND走线直接连接;同时断开J27连接线;

再进行噪声电压测试;系统关键引脚均测试不到噪声电压波形数据,系统有最佳的PCB性能及更高的可靠性设计!

实战经验总结

A. 可能存在多种原因,IC供电电源有多种应用功能连接。

注意:到驱动IC电路的滤波电容C1-正端的输入输出及连接地都需要分开走线;其它电路单元的电流一般比较弱,如果连接到其它地方 则会使GND-连线上较强的驱动Ig脉冲电流叠加到自己的地线上;控制电路也会被驱动干扰到!因此IC其它各个电路的地线无论怎么绕均应分别走线到gnd单点接地!否则除了上述原因强电流回路串进自己的地线形成干扰外,还可能通过共用的地线相互干扰!

B. IC控制的GND要避免形成环路;IC同侧引脚的相同功能引脚的GND走线要连接在一起连接到IC-GND;尽量避免布置长跳线的GND走线;IC-控制中心的gnd要单点接地。

C.电子线路板EMS的问题与PCB的地走线,地回路,接地的位置及接地点方式有关!

收藏 评论0 发布时间:2021-2-1 12:13

举报

0个回答

所属标签

关于
我们是谁
投资者关系
意法半导体可持续发展举措
创新与技术
意法半导体官网
联系我们
联系ST分支机构
寻找销售人员和分销渠道
社区
媒体中心
活动与培训
隐私策略
隐私策略
Cookies管理
行使您的权利
官方最新发布
STM32N6 AI生态系统
STM32MCU,MPU高性能GUI
ST ACEPACK电源模块
意法半导体生物传感器
STM32Cube扩展软件包
关注我们
st-img 微信公众号
st-img 手机版