你的浏览器版本过低,可能导致网站不能正常访问!
为了你能正常使用网站功能,请使用这些浏览器。

【经验分享】基于stm32的100KV高压发生器绝缘测试

[复制链接]
STMCU小助手 发布时间:2022-1-10 22:00
高压发生器可以模拟静电、脉冲群等各种干扰,可以做绝缘测试。一般电路结构框图如下


倍压电路原理

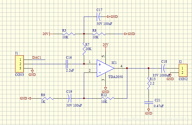
这里主要说下高压发生器部分,采用STM32 DDS原理,控制内部DA模拟各种信号,通过变压器隔离升压,再用倍压电路将交流变为高压直流。

采用功放芯片将小信号放大,驱动后加升压变压器

变压器可以将交流电压升高,还起到隔离的作用,变压器后倍压电路进一步升压。

PCB制作过程中要注意电气间隙和爬电距离,避免出现自身放电情况,调
收藏 评论0 发布时间:2022-1-10 22:00

举报

0个回答

所属标签

相似分享

官网相关资源

关于
我们是谁
投资者关系
意法半导体可持续发展举措
创新与技术
意法半导体官网
联系我们
联系ST分支机构
寻找销售人员和分销渠道
社区
媒体中心
活动与培训
隐私策略
隐私策略
Cookies管理
行使您的权利
官方最新发布
STM32N6 AI生态系统
STM32MCU,MPU高性能GUI
ST ACEPACK电源模块
意法半导体生物传感器
STM32Cube扩展软件包
关注我们
st-img 微信公众号
st-img 手机版