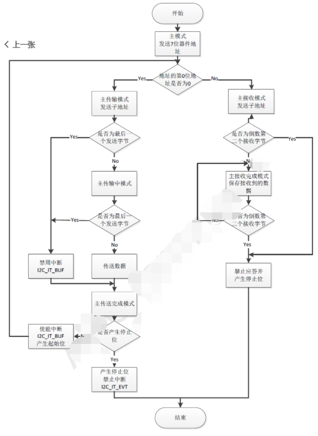
流程图如下:
|
| RE:STM32 I2C 硬件中断方式实现方法,带流程图 
I2C 中断处理函数如下:
- <table class="t_table"><tbody><tr><td><div align="center"><table class="t_table"><tbody><tr><td>/**
- * @brief This function handles I2C1 Event interrupt request, tx, rx
- * buffer and number of bytes will be changed.
- * @param None
- * @retval None
- */
- void I2C1_EV_IRQHandler(void)
- {
- #ifdef ARC_I2C_IRQ
- uint32_t i2cEvent;
- I2C_param_struct __IO *pI2C_param;
- pI2C_param = ARC_get_I2C_param();
- i2cEvent = I2C_GetLastEvent(I2C1);
-
- switch (i2cEvent)
- {
- case I2C_EVENT_MASTER_MODE_SELECT:/* EV5 */
- if(pI2C_param->I2C_DIRECTION == ARC_I2C_DIRECTION_TX)
- {
- I2C_Send7bitAddress(I2C1, pI2C_param->DeviceAddr, I2C_Direction_Transmitter);
- }
- else
- {
- I2C_Send7bitAddress(I2C1, pI2C_param->DeviceAddr, I2C_Direction_Receiver);
- }
- break;
- /* Master Transmitter -------------------------------------------------------*/
- case I2C_EVENT_MASTER_TRANSMITTER_MODE_SELECTED:
- I2C_SendData(I2C1, pI2C_param->SubAddr);
- if(pI2C_param->TxNumOfBytes == 0)
- I2C_ITConfig(I2C1, I2C_IT_BUF, DISABLE);
- break;
-
- case I2C_EVENT_MASTER_BYTE_TRANSMITTING: /* Without BTF, EV8 */
- if(pI2C_param->TX_I2C_Index < pI2C_param->TxNumOfBytes)
- {
- I2C_SendData(I2C1, pI2C_param->TxData[pI2C_param->TX_I2C_Index++]);
- }
- else
- {
- I2C_ITConfig(I2C1, I2C_IT_BUF, DISABLE);
- }
- break;
- case I2C_EVENT_MASTER_BYTE_TRANSMITTED: /* With BTF EV8-2 */
- if(pI2C_param->TX_Generate_stop == 1)
- {
- I2C_GenerateSTOP(I2C1, ENABLE);
- I2C_ITConfig(I2C1, I2C_IT_EVT, DISABLE);
- }
- else
- {
- pI2C_param->I2C_DIRECTION = ARC_I2C_DIRECTION_RX;
- I2C_ITConfig(I2C1, I2C_IT_BUF, ENABLE);
- I2C_GenerateSTART(I2C1, ENABLE);
- }
- break;
- /* Master Receiver -------------------------------------------------------*/
- case I2C_EVENT_MASTER_RECEIVER_MODE_SELECTED:
- if(pI2C_param->RX_I2C_Index == (pI2C_param->RxNumOfBytes - 1))
- {
- I2C_AcknowledgeConfig(I2C1, DISABLE);
- I2C_GenerateSTOP(I2C1, ENABLE);
- }
- break;
- case I2C_EVENT_MASTER_BYTE_RECEIVED:
- pI2C_param->RxData[pI2C_param->RX_I2C_Index++] = I2C_ReceiveData (I2C1);
- if(pI2C_param->RX_I2C_Index == (pI2C_param->RxNumOfBytes - 1))
- {
- I2C_AcknowledgeConfig(I2C1, DISABLE);
- I2C_GenerateSTOP(I2C1, ENABLE);
- }
- break;
- default:
- break;
- }
- #endif
- }</td></tr></tbody></table></div></td></tr></tbody></table>
复制代码
|
|
|