你的浏览器版本过低,可能导致网站不能正常访问!
为了你能正常使用网站功能,请使用这些浏览器。

自己设计了一个PCB板,一开始还能识别到芯片并且烧录程序,但是用几次后,就识别不到芯片了,并且无法烧录程序。

[复制链接]
晨kit 提问时间:2025-11-17 17:36 / 未解决


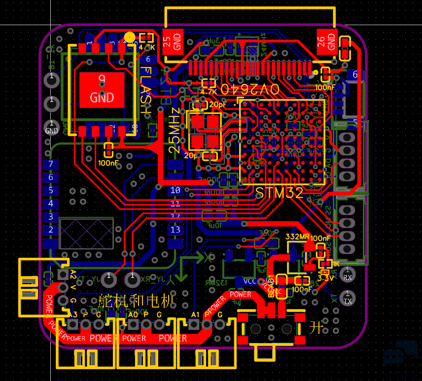
这个板子自己设计的,使用的是STM32H7的芯片,就很离谱,加工了五块板子,现在三块板子都这样了,都是能用一两次,能正常烧程序,之后就识别不到芯片了,板子也没有烧掉,我用万用表测了,电地没有通

芯片部分原理图

芯片部分原理图

PCB正面

PCB正面

PCB反面

PCB反面

SCH_Schematic1_2025-11-17.pdf

下载

324.77 KB, 下载次数: 1, 下载积分: ST金币 -1

收藏 评论0 发布时间:2025-11-17 17:36

举报

0个回答

所属标签

相似问题

官网相关资源

关于
我们是谁
投资者关系
意法半导体可持续发展举措
创新与技术
意法半导体官网
联系我们
联系ST分支机构
寻找销售人员和分销渠道
社区
媒体中心
活动与培训
隐私策略
隐私策略
Cookies管理
行使您的权利
官方最新发布
STM32N6 AI生态系统
STM32MCU,MPU高性能GUI
ST ACEPACK电源模块
意法半导体生物传感器
STM32Cube扩展软件包
关注我们
st-img 微信公众号
st-img 手机版