请选择 进入手机版 | 继续访问电脑版

你的浏览器版本过低,可能导致网站不能正常访问!
为了你能正常使用网站功能,请使用这些浏览器。

G474的opamp失效症状。有大佬遇到相同的症状吗

[复制链接]
翻斗花园米其林三星炊事长 提问时间:2025-11-27 16:56 / 未解决

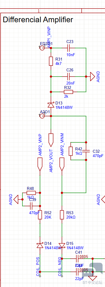
计划使用STM32G4内置的OPAMP实现差分放大的功能,在cubeMX中配置参数并且在初始化中激活器件之后这个OPAMP正常工作了一阵子,因为不小心插拔信号线导致运放突然不工作了。在另一块板子上重建了电路,发现运放工作正常且稳定。检查失效的板子上的外围元件无明显异常。

失效症状描述:

运放的Vinm端异常输出高电压,并且输出电阻约500欧姆(这个端口类似经过一个500欧电阻接到VDDA),运放输出端低阻输出低电压,Vinp输入仍是高阻。测试条件下无输入信号,输入端悬空和接地症状相同。

正常情况下整个放大器的输入信号为峰峰值30V的含包络信号,这个电路的作用是差分放大和检波。

目前运放失效的MCU使用到的定时器,中断等其他功能未见异常,耗散功率未见明显异常,如果遇到过相似的症状欢迎交流

C0370301-92B3-4871-BECD-FD457975722A.png3A281395-2205-4D8A-BC68-817009D2F8EC.png

{3A281395-2205-4D8A-BC68-817009D2F8EC}.png
收藏 评论0 发布时间:2025-11-27 16:56

举报

0个回答

所属标签

相似问题

官网相关资源

关于
我们是谁
投资者关系
意法半导体可持续发展举措
创新与技术
意法半导体官网
联系我们
联系ST分支机构
寻找销售人员和分销渠道
社区
媒体中心
活动与培训
隐私策略
隐私策略
Cookies管理
行使您的权利
官方最新发布
STM32N6 AI生态系统
STM32MCU,MPU高性能GUI
ST ACEPACK电源模块
意法半导体生物传感器
STM32Cube扩展软件包
关注我们
st-img 微信公众号
st-img 手机版