你的浏览器版本过低,可能导致网站不能正常访问!
为了你能正常使用网站功能,请使用这些浏览器。

《STM32N6视频课程》学习笔记+STM32N6 Github仓库和软件包-视觉应用

[复制链接]
背影101 发布时间:2026-4-21 08:45

视觉应用:

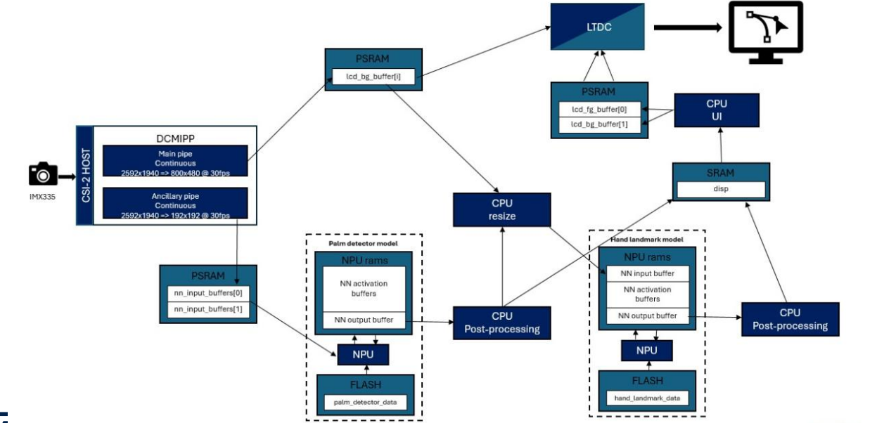
一、Hand landmark

image.png

1、数据流

image.png

2、摄像头配置--ASPECT_RATIO_CROP

image.png

3、摄像头配置--ASPECT_RATIO_FIT

image.png

4、摄像头配置--ASPECT_RATIO_FULLSCREEN

image.png

5、模型

image.png

二、模型部署

1、部署脚本

image.png

image.png

2、palm_detector.mpool文件

image.png

收藏 评论0 发布时间:2026-4-21 08:45

举报

0个回答

所属标签

相似分享

官网相关资源

关于
我们是谁
投资者关系
意法半导体可持续发展举措
创新与技术
意法半导体官网
联系我们
联系ST分支机构
寻找销售人员和分销渠道
社区
媒体中心
活动与培训
隐私策略
隐私策略
Cookies管理
行使您的权利
官方最新发布
STM32N6 AI生态系统
STM32MCU,MPU高性能GUI
ST ACEPACK电源模块
意法半导体生物传感器
STM32Cube扩展软件包
关注我们
st-img 微信公众号
st-img 手机版