你的浏览器版本过低,可能导致网站不能正常访问!
为了你能正常使用网站功能,请使用这些浏览器。

《STM32N6视频课程》学习笔记+STM32N6硬件系统设计及注意事项

[复制链接]
背影101 发布时间:2026-3-31 10:32

今天开始,学习N6板卡知识喽,快来快来

学习有奖 | 《STM32N6系列课程上线》打卡学习,吃透核心特性 - ST中文论坛活动 ST意法半导体中文论坛

本节树妖学习以下几方面内容: 1、 N6 简介 2、 N6 电源架构 3 、N6 上电顺序 4 、N6 供电方案 5 、启动配置 6 、时钟系统 7 、硬件设计通用规则

一、简介

STM32N6 是一款基于 Arm® Cortex®-M55的MCU(Up to 800MHZ), 集成了 ST Neural-ART Accelerator (Up to 1GHZ), H264 编码器, Neo-Chrom 2.5D GPU, 4.2 Mbyte-连续 SRAM, 内部无内嵌FLASH。

封装:

image.png

二、N6 电源架构

image.png

三、N6 上电顺序

image.png

四、N6 电源供电方案

image.png

①核电功耗

image.png

②内核电压

image.png

五、N6 启动配置

1、Boot mode is determined by BOOT pins or OPT

2、BOOT1 is a nondedicated boot pin

3、One byte of OTP11 for the release of the HW STRAPING

image.png

六、时钟系统

①不同的子系统有不同的时钟源: 内部时钟: HSI - 64 MHz MSI - 4 MHz 外部时钟: HSE -48 MHz 两个辅助时钟: LSI: 32 kHz LSE: 32.768 kHz 四个PLL时钟: PLL1: clock to the CPU, buses, and AXI storage areas PLL2: clock to NPU and NPU storage areas PLL3: clock to CACHEAXI RAM and Ethernet PLL4: clock to display, camera module, FDCAN, and other peripherals 每路时钟可以独立开关,有助于功耗优化

七、硬件设计通用规则

1、所有封装只有一个 V08cap

2、不用的电源域不能悬空

3、支持1.8v或3.3v电源

image.png

4、没用的GPIO需要初始化成固定状态

5、电源滤波需要考虑数量和电容位置

6、DebugLED on PG10(AF11) 可以用来作为指示灯

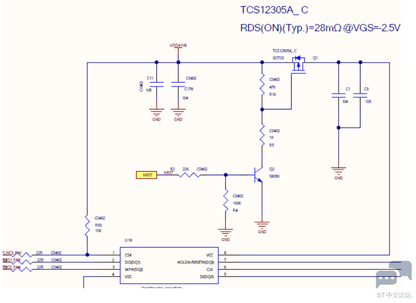
7、系统默认的SPI总线宽度为1位。需要注意与外部SPI flash带宽的兼容

image.png

8、电源层设计

-电源域间隔: >10mil注意实际电流通流面积,优化过孔位置

图示:

image.png

布局布线还是很重要的,不然影响性能

每天学习一点点

收藏 评论0 发布时间:2026-3-31 10:32

举报

0个回答

所属标签

相似分享

官网相关资源

关于
我们是谁
投资者关系
意法半导体可持续发展举措
创新与技术
意法半导体官网
联系我们
联系ST分支机构
寻找销售人员和分销渠道
社区
媒体中心
活动与培训
隐私策略
隐私策略
Cookies管理
行使您的权利
官方最新发布
STM32N6 AI生态系统
STM32MCU,MPU高性能GUI
ST ACEPACK电源模块
意法半导体生物传感器
STM32Cube扩展软件包
关注我们
st-img 微信公众号
st-img 手机版