请选择 进入手机版 | 继续访问电脑版

你的浏览器版本过低,可能导致网站不能正常访问!
为了你能正常使用网站功能,请使用这些浏览器。

《STM32N6视频课程》学习笔记+STM32N6 功耗测量

[复制链接]
背影101 发布时间:2026-4-7 08:55

电源属于板块级的心脏,来看一看吧

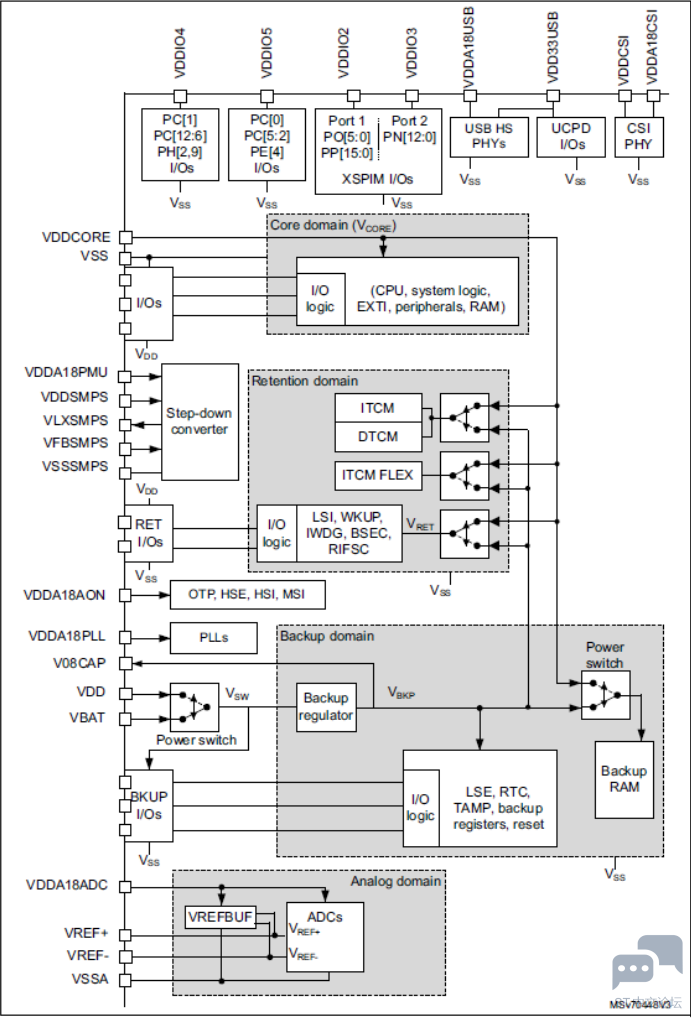
一、电源概述

image.png

二、功耗测量demo获取路径

网址:STM32N6-AI | Software - STMicroelectronics

image.png

三、硬件修改与连接

image.png

image.png

四、demo板内部连接图示

image.png

五、软件环境

①STM32CubeMonitor-Power ②IAR EW for Arm 9.60.3 ③Python environment (link: https://www.python.org/)

注:需要确保已经安装了Python环境

image.png

④安装 Python的第三方库(matplotlib、 pyserial 、 pyyaml 、 PyQt5 )

六、VDDCore 功耗测量

①确保硬件修改已完成 ②在本工程中,没有使用LCD ③ST-linkV3PWR输出3.3 V进行供电 ④使用模型: st_ssd_mobilenet_v1_025_192_int8.tflite

image.png

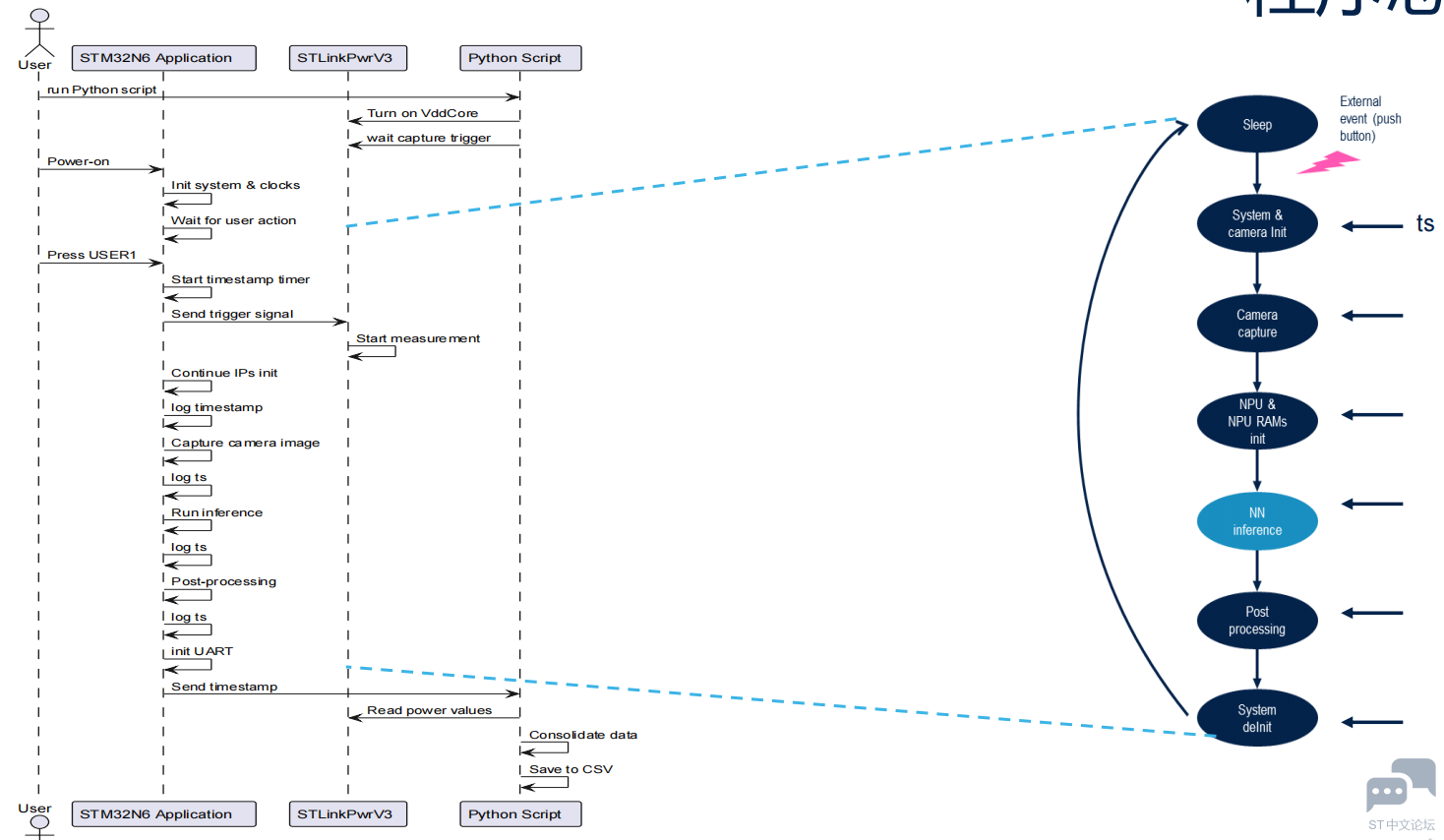
七、程序思想

image.png

八、神经网络运行各阶段功耗分析

image.png

九、通过占空比优化实现功耗降低

合理设置占空比来有效减少功耗(Using mobilenet model )

image.png

image.png
收藏 评论0 发布时间:2026-4-7 08:55

举报

0个回答

所属标签

相似分享

官网相关资源

关于
我们是谁
投资者关系
意法半导体可持续发展举措
创新与技术
意法半导体官网
联系我们
联系ST分支机构
寻找销售人员和分销渠道
社区
媒体中心
活动与培训
隐私策略
隐私策略
Cookies管理
行使您的权利
官方最新发布
STM32N6 AI生态系统
STM32MCU,MPU高性能GUI
ST ACEPACK电源模块
意法半导体生物传感器
STM32Cube扩展软件包
关注我们
st-img 微信公众号
st-img 手机版