请选择 进入手机版 | 继续访问电脑版

你的浏览器版本过低,可能导致网站不能正常访问!
为了你能正常使用网站功能,请使用这些浏览器。

如何解决STM32H7在3V供电下内部LDO启动裕量不足的问题?

[复制链接]
Xa__ 提问时间:2026-4-10 15:00 / 未解决

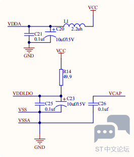
QQ_1775804350235.pngQQ_1775804377918.png现在给芯片供电是3.0V,芯片有时候不工作,检测VCAP为1V,有什么好的解决办法吗?

收藏 评论8 发布时间:2026-4-10 15:00

举报

8个回答
butterflyspring 回答时间:2026-4-10 17:47:06
首先从硬件角度看,假定使用的是H723芯片
1. VCAP 的值太小。
2. VDDLDO电流很大,中间有R14会引起很大压降。
3. 最好的方式是使用内部SMP给内核供电,这样效率最高,芯片发热量小。
STM32H723 VDDSMPS.PNG
Xa__ 回答时间:2026-4-11 20:55:29
butterflyspring 发表于 2026-4-10 17:47
首先从硬件角度看,假定使用的是H723芯片1. VCAP 的值太小。2. VDDLDO电流很大,中间有R14会引起很大压降。 ...

首先,采用的芯片是STM32H725VGT3,VCAP的值是由外部电源经过内部的LDO转变而来的,但是现在外部电源只能为3.0V,所以VCAP的值现在固定了,将R14去掉了,而且C6的电容上并联了一个10uf的电容,现在的情况是第一次上电会异常,如果第一次异常之后直接关电重新上电就会正常
butterflyspring 回答时间:2026-4-13 10:41:24
VCAP 上的电容是为了稳定内核电压的,厂家经过了计算和验证,手册上给出了描述和数值。 你用的这个型号有三个VCAP脚,所以要两个 2.2UF的外部电容。 VDD 是可以给VDDLDO供电的,就是发热比其他方式大一些,注意控制功耗和散热。
STM32H723 VCAP1.PNG STM32H723 VCAP2.PNG


Xa__ 回答时间:2026-4-15 16:53:37

butterflyspring 发表于 2026-4-13 10:41
VCAP 上的电容是为了稳定内核电压的,厂家经过了计算和验证,手册上给出了描述和数值。 你用的这个型号有三 ...

并联两个2.2uf的电容,将时钟调低,现在的现象是会有30S的启动时间,等待30S之后,内核才能正常工作。

Xa__ 回答时间:2026-4-15 16:54:40

Xa__ 发表于 2026-4-15 16:53
并联两个2.2uf的电容,将时钟调低,现在的现象是会有30S的启动时间,等待30S之后,内核才能正常工作 ...

[md]而且还必须加上硬件看门狗启动,不然内核无法复位启动

butterflyspring 回答时间:2026-4-15 17:48:57
Xa__ 发表于 2026-4-15 16:53
[md]并联两个2.2uf的电容,将时钟调低,现在的现象是会有30S的启动时间,等待30S之后,内核才能正常工作 ...

没太明白"并联两个2.2uf电容"的意思。
按照上面手册来说,应该是第一和第二个VCAP 引脚上各一个电容。第三个VCAP 引脚与其中的一个引脚并联 .
这一点需要和手册上描述的一致才行哦。


Xa__ 回答时间:2026-4-16 08:53:49

butterflyspring 发表于 2026-4-15 17:48
没太明白"并联两个2.2uf电容"的意思。
按照上面手册来说,应该是第一和第二个VCAP 引脚上各一个电容。第 ...

现在是三个VCAP在一起连着,其中一个上面接了2.2uf的电容

butterflyspring 回答时间:2026-4-16 09:47:28

Xa__ 发表于 2026-4-16 08:53
现在是三个VCAP在一起连着,其中一个上面接了2.2uf的电容

这肯定不合适呀,规格书里要求的不是这么接的。

先手工改一下吧。

所属标签

相似问题

官网相关资源

关于
我们是谁
投资者关系
意法半导体可持续发展举措
创新与技术
意法半导体官网
联系我们
联系ST分支机构
寻找销售人员和分销渠道
社区
媒体中心
活动与培训
隐私策略
隐私策略
Cookies管理
行使您的权利
官方最新发布
STM32N6 AI生态系统
STM32MCU,MPU高性能GUI
ST ACEPACK电源模块
意法半导体生物传感器
STM32Cube扩展软件包
关注我们
st-img 微信公众号
st-img 手机版