
HAL_TIM_IC_Start_DMA的回调函数是HAL_TIM_IC_CaptureCpltCallback吗?为什么进不去?
方波控制,光标这一段,相电流为啥上升了,之前怀疑是这个时候,同时开了三个MOS管,但实测波形,跟段波形有点滞后,而且时间也没那么长。
请问大家有没有遇到过芯片内存的数据和下载的不一样的?
在 STM32F0 系列中,CAN 外设的正常模式和监听模式怎么切换
STM32F030进入Stop模式后RTC唤醒问题
关于STM32F030的iic主收问题
STM32F030内部晶振怎么设置,内部晶振是延时函数怎么设置
分享STM32F030K6程序运行异常的解决方法
STM32F030正常上电不运行
DMA 读取GPIO的状态
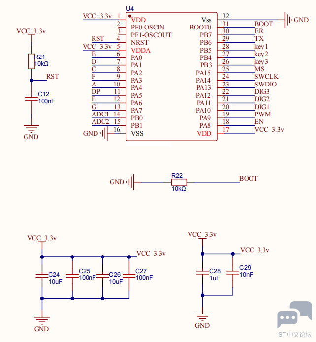
滤波电容大小主要取决与应用的干扰频率,这个参数问题不大,实际上量测一下,包括上下电时刻。
需要注意LDO的承载能力,裕量少的话,大的电容会导致上电时有跌落的可能。
刚刚看了一下demo 板的图纸,F0的 Nucleo 板是有磁珠的,而 discovery 是没磁珠的。
从这一点来看,也并非是必要的。
()
感谢您的解答,非常清晰的逻辑。1.对adc或者dac有精度要求vdd串联磁珠到vdda,降低vdda的噪声干扰。如果对adc精度要求不高,或者说软件可以做滤波处理达到要求,则磁珠不是必须的,按照datasheet要求在vdd处并联10uf和100nf,vdda并联1uf加10nf,这样做是否可以?2.vdd和vdda压差要小于300mv,所以我打算vdd和vdda使用同一电源
谢谢