
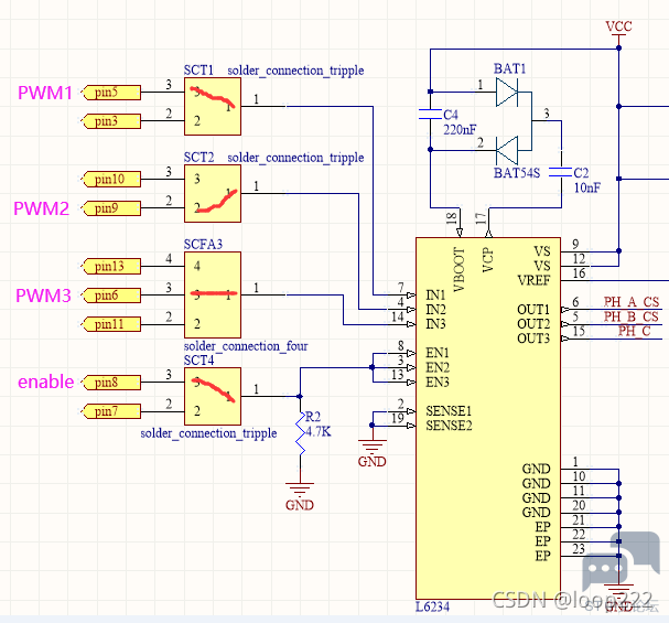
一、电机的三种控制模式 (为保证本文可读性,把之前写过的搬运到此。) 1.1、力矩控制模式 ◎电机在运行过程的电流,始终等于给定的值。 ◎比如使用电机来拉伸弹簧,设定电流值越大,弹簧被拉伸的长度越长。设定电流越小,弹簧被拉伸的长度越短。设定电流为零,弹簧不被拉伸。 ◎在SimpleFOC项目中,受限于Arduino UNO的运行速度,大部分例程没有使用电流采样,所以设定电压值代替设定电流值。 1.2、速度控制模式 ◎让电机始终按照设定的速度运转,不因负载的变化而变化。 ◎速度控制一般会采用内环电流环,外环速度环的方式,所以可以限制转动过程中的电流不超过设定值。 ◎比如传送带传送物品,给定的速度不会因为传送带上是空载或者带载发生变化,但是当负载过大,电流超过设定值的时候会报警或自动停止。 1.3、位置控制模式 ◎精确控制电机转动到指定角度, ◎位置控制一般会采用内环电流环,外环速度环,最外环位置环的方式,所以可以限制转动过程中的最大速度,和最大电流。 ◎比如机械臂从A点运动到B点,并限制挥舞过程中的最大速度和最大力矩。 二、硬件介绍 本节实验适合运行在SimpleMotor和STM32最小系统板上(Bluepill)。 2.1、原理图 ![]() 2.2、SimpleMotor方案 2.2.1、准备清单 ![]() ![]() 带编码器云台电机可以是AS5600,也可以是TLE5012B。 2.2.2、接线 ![]() 只展示M1的接线,M2的接线根据原理图自行连接。 2.3、STM32方案 2.3.1、准备清单 ![]() ![]() 带编码器云台电机可以是AS5600,也可以是TLE5012B。 2.3.2、接线 ![]() 对照 Shield V2.0.3 的原理图: ![]() ![]() ![]() 只展示M1的接线,M2的接线根据原理图自行连接。 三、控制原理 3.1、闭环控制原理 1、力矩模式 ![]() ◎串口设定值为Uq,Ud固定为0; ◎控制原理与开环控制很像,核心代码是SVPWM; ◎开环的θ是人为设定的,而闭环的θ来自编码器。 2、速度模式 ![]() ◎力矩闭环外增加了速度环; ◎串口设定值为期望速度(Vd); ◎实际速度和期望速度的差作为PID输入,输出值为SVPWM的输入(Uq),Ud固定为0; ◎编码器读到的角度为机械角度,先转为电角度供SVPWM使用(θ); ◎根据最近两次的角度差和时间差计算出当前速度(v),速度做滤波处理(Vf),因为速度要保持平滑不能突变; 3、位置模式 ![]() ◎与速度环相比多了一个位置环,相应的要调试位置环PID,创作者的代码中只使用了P参数,实际应用中一般会用PD参数。 3.2、零点检测 一般的无刷电机驱动器会有个学习模式,用拨码开关切换,第一次使用先拨到学习模式,检测电机参数后保存到内部flash。然后切换到工作模式,驱动器每次上电都会导入存储的参数,执行控制。 SimpleFOC上电后也会检测电机参数,但是没有保存的动作,所以每次上电都要检测,对于带磁编码器的电机,需要检测机械角度和电角度的偏差(zero_electric_angle),和电机极对数(pole_pairs)。 机械角度零点和电角度的零点,在实际操作中基本是不可能对齐的,所以同学们不要有通过调整编码器角度,把零点对齐的这个想法。 ![]() ![]() 代码位置在:BLDCMotor.c, ![]() ![]() 3.3、零点检测代码简单说明 关于代码中为什么要加 _3PI_2 的原因: ![]() 磁场方向为d轴,垂直于转子磁场方向为q轴,d轴建立磁场,q轴做功, 因为q轴是垂直磁场的,假如设置 θ=0°,电机最终停留在90°位置,所以要想让电机停留在0°,需设置 θ=270°。 而d轴是磁场方向,设置θ=0°,电机就停留在0°。 所以设置Uq=x,θ=270°,其效果等同于Ud=x,θ=0°。 ![]() 以开环的方式实际测试,证明了确实是这样。 四、程序演示 ![]() ![]() ![]() 注意:如果检测到的极对数与实际不符,停止继续操作,否则电机会堵转 4.1、力矩模式 1、选择力矩模式,其它参数根据实际情况设置 ![]() 2、编译下载 可以串口下载或者SWDIO下载; 如果是串口下载,Boot加上跳线帽,下载完毕后拿掉跳线帽,按复位键重启或者断电重启。 注意:复位重启只能重启单片机,编码器没有重启,这可能会导致重启后的I2C接口编码器不能正确读出,SPI接口编码器不受影响。 3、等待初始化完成 4、串口发送指令,此时发送的数据表示电压值Uq 注意:设置的电压值不能超过voltage_power_supply/√3,比如电源电压12V,设置不能超过6.92V。 ![]() 5、给电机施加阻力,感受不同电压对应不同的力矩 注意:力矩模式不涉及PID,所以比较简单,大功率电机设置电压值不能太大。 4.2、速度模式 1、选择速度模式 ![]() 注意:PID参数根据电机实际情况自行设置。 2、编译下载 3、重新上电,等待电机初始化完成 4、串口发送指令T6.28,观察电机是否以1圈/秒的速度转动。 ![]() 5、设置不同速度,观察电机转动变化。给电机施加阻力,观察电机转动 4.3、位置模式 1、选择位置模式 ![]() 注意:本例中,位置模式包含了位置PID和速度PID,根据电机实际情况自行设置,不了解PID的请百度。 2、编译下载 3、重新上电,等待电机初始化完成 4、串口发送指令T6.28,观察电机是否转动一圈 上电后为了保证电机为静止状态,设置初始化后的目标角度为当前角度,所以第一次设置角度6.28,电机不会转一圈。第一次可以设置目标角度为0。 ![]() ———————————————— 版权声明:loop222 |
DAC,COMP,HRTIM Fault 功能的使用
一个软件引起的 LSE 驱动不良的问题
STM32 GUI LTDC 最大像素时钟评估方法
STM32 Cordic 运算速度评估
全新OpenSTLinux 6.1版本发布
ST-LINK Utility介绍、下载、安装和使用教程
【2025·STM32峰会】GUI解决方案实训分享1-对LVGL咖啡机例程的牛刀小试以及问题排查
OpenBLT移植到STM32F405开发板
为什么要先开启STM32外设时钟?
【STM32MP157】从ST官方例程中分析RPMsg-TTY/SDB核间通信的使用方法