H745 在调试SD卡时出现HAL_SD_GetCardStatus(hsd, &CardStatus) 获取失败,
STM32H7高温情况下出现必须下电才能正常工作
STM32H757 程序经过SFI加密后,下载到FLASH里的程序是密文吗?
【我心中的STM32H7A3】+小游戏机
如何解决STM32H7在3V供电下内部LDO启动裕量不足的问题?
STM32 用主从定时器方式实现DSP QEP模块的QCTMR功能,异常
STM32H743IIT6驱动外扩SDRAM芯片热启动能成功,冷启动失败
STM32H743IIT6驱动RGB液晶屏显示红,绿,蓝三色显示都偏暗
为什么STM32H7的DMA第一次启动延时较长?
有关STM32H743ZGT6 驱动RTL8201F-VB芯片驱动的问题,有奖寻求帮助
微信公众号
手机版
1.看看是不是硬件问题,检查相关电源和BOOT引脚是否合适。尤其是BOOT的配置
2.再看看复位脚上电复位是否能正常复位芯片。
验证时使用最简单的测试代码,排除其他资源的影响。
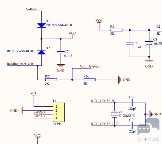
你检查一下 是不是 二极管压降太大,导致VCC 太低
有一部分这个原因,VCC必须在3V以上才能工作,而且必须上电以后进行一次手动复位,不知道是什么原因
这个必须得上电以后进行一次手动复位
没看到你mcu的电源怎么连的。vcc可不一定是mcu的电源
NRST管脚在芯片内部有上拉,只需外接一个0.1uF电容对地即可,为何要连接大电容还上拉到VCC?
[md]增加可靠性,同时提高速度
仅仅是上电复位,这样做对这两点有害无益,请参考官方设计
但是考虑到:1. 如果NRST(并非必须)连接了调试器或复位芯片,那么调试器去拉低这个引脚就很难了(有个10uf 电容)
2. 内部发生复位时,这个脚由内部驱动拉低,但是由于外部有大电容,放电比较多,对这个脚有伤害。
考虑到上面两点,这个电容不易太大。
除了检查VCC值外,会不会Voltage没有给到MCU?
还有就是你的电源 地 没处理好?不妨检查下。