你的浏览器版本过低,可能导致网站不能正常访问!
为了你能正常使用网站功能,请使用这些浏览器。

【经验分享】STM32F0使用LL库实现DMA方式AD采集

[复制链接]
STMCU小助手 发布时间:2021-9-17 17:29


在本次项目中,限于空间要求我们选用了STM32F030F4作为控制芯片。这款MCU不但封装紧凑,而且自带的Flash空间也非常有限,所以我们选择了LL库实现。在本文中我们将介绍基于LL库的ADC的DMA采集方式。


1、概述
这次我们使用DMA方式实现对AD的采集,在遗忘我们使用HAL库和标准库都做过,这次我们使用LL库来实现。接下来我们简单了解一下STM32F030F4中的ADC和DMA。


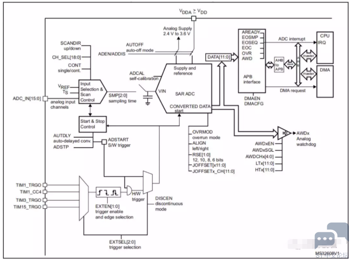
首先看一看ADC,STM32F030F4是12位的ADC。它有多达19个多路复用通道,允许它测量来自16个外部和2个内部源的信号。各种通道的A/D转换可采用单通道、连续通道、扫描通道或不连续通道进行。ADC的结果存储在左对齐或右对齐的16位数据寄存器中。ADC结构图如下:
14.png
这次我们只使用第1路外部输入。接下来说一说DMA,直接内存访问(DMA)用于在外设和内存以及内存到内存之间提供高速数据传输。DMA可以在没有任何CPU操作的情况下快速移动数据。这使CPU资源可以用于其他操作。STM32F030F4中的DMA控制器有5个通道,每个通道用于管理来自一个或多个外围设备的内存访问请求。它有一个仲裁器来处理DMA请求之间的优先级。DMA结构图如下:
15.png
这次我们也使用DMA的第1通道。


2、ADC配置
在使用之前我们需要对ADC和DMA的相关寄存器惊醒必要的配置,才能实现我们想要的功能。我们来看看ADC需要配置的寄存器。ADC需要注意的寄存器主要有两个:ADC控制寄存器(ADC_CR)和ADC配置寄存器1(ADC_CFGR1)。首先我们来说说ADC控制寄存器(ADC_CR),器结构如下:
16.png
关于ADC控制寄存器(ADC_CR),有几个设置需要说明一下。


ADCAL:ADC校准,设置该位可以软件启动校准,校准完成硬件会复位掉这一位。需要注意的是只有ADC处于失能状态,软件对ADCAL的操作才是有效的。也就是说软件对ADCAL操作时,ADC控制寄存器(ADC_CR)必须是全复位状态,即ADCAL=0,ADSTART=0,ADSTP=0, ADDIS=0和 ADEN=0。


ADSTART: ADC启动转换命令。需要注意只有在ADC已启用,并且没有禁用ADC的挂起请求。也就是说ADEN=1和ADDIS=0时,软件对ADSTART的操作才有效。


ADEN: ADC使能命令。只有在ADC控制寄存器(ADC_CR)处于全复位状态,即ADCAL=0,ADSTART=0,ADSTP=0,ADDIS=0 和 ADEN=0下,软件对ADEN的操作才有效。这就有一个问题,如果你使用了ADCAL必须等校准完成,才能使能,否则无效。


接下来我们看一看ADC配置寄存器1(ADC_CFGR1),其结构如下:
17.png
关于ADC配置寄存器1(ADC_CFGR1),我们需要关注:CONT(转换模式)、EXTEN[1:0](外部触发使能)、DMACFG(DMA访问配置)、DMAEN(DMA访问使能)。需要说明的是,这几个配置都必须在启动转换前完成配置,即配置时ADSTART=0。


3、DMA配置
配置了ADC还需要配置DMA才能实现我们的想法。关于DMA的配置我们主要说一下4个寄存器:DMA通道配置寄存器(DMA_CCRx)、DMA通道数据数量寄存器(DMA_CNDTRx)、DMA通道外设地址寄存器(DMA_CPARx)、DMA通道内存地址寄存器(DMA_CMARx)。


首先,我们来看看DMA通道配置寄存器(DMA_CCRx),其结构如下:
18.png
对于DMA通道配置寄存器(DMA_CCRx),我们需要关注如下位:MSIZE[1:0](内存大小)、PSIZE[1:0] (外设大小)、MINC(内存的增加模式)、PINC(外设增加模式)、CIRC(循环模式)、DIR(数据传输方向)、EN(通道使能)。除通道使能外,其它均可通过初始化函数进行配置。


接下来,我们来看看DMA通道数据数量寄存器(DMA_CNDTRx),其结构如下:
19.png
其实DMA通道数据数量寄存器(DMA_CNDTRx)用于配置传送数据的个数,如果是往内存中写,就是内存缓冲区的大小,单位与配置寄存器中MSIZE和PSIZE有关。接下来,我们来看一看DMA通道外设地址寄存器(DMA_CPARx),其结构如下:
20.png
       对于DMA通道外设地址寄存器(DMA_CPARx),就是存储外设的地址,如果我们的外设是ADC,那就是ADC的地址。最后,我们来看一看DMA通道内存地址寄存器(DMA_CMARx),其结构如下:
21.png
       对于DMA通道内存地址寄存器(DMA_CMARx),其存储的就是对应的变量在内存中的地址,就是我们开辟的数据缓存区的首地址。


4、软件实现
我们已经说明了ADC和DMA的配置,在这一小节,我们将根据我们前面的分析实现代码。首先来实现ADC的配置代码。
  1. /* ADC 初始化配置 */

  2. static void ADC_Init_Configuration(void)

  3. {

  4. LL_ADC_InitTypeDef ADC_InitStruct = {0};

  5. LL_ADC_REG_InitTypeDef ADC_REG_InitStruct = {0};



  6. LL_GPIO_InitTypeDef GPIO_InitStruct = {0};



  7.   /* ADC相关外设时钟使能 */

  8. LL_APB1_GRP2_EnableClock(LL_APB1_GRP2_PERIPH_ADC1);

  9. LL_AHB1_GRP1_EnableClock(LL_AHB1_GRP1_PERIPH_GPIOA);



  10.   /**ADCGPIO 配置:PA0   ------> ADC_IN0  */

  11. GPIO_InitStruct.Pin = LL_GPIO_PIN_0;

  12. GPIO_InitStruct.Mode = LL_GPIO_MODE_ANALOG;

  13. GPIO_InitStruct.Pull = LL_GPIO_PULL_NO;

  14. LL_GPIO_Init(GPIOA, &GPIO_InitStruct);

  15.   /* ADCDMA初始化 */

  16. LL_DMA_SetDataTransferDirection(DMA1, LL_DMA_CHANNEL_1,LL_DMA_DIRECTION_PERIPH_TO_MEMORY);

  17.   LL_DMA_SetChannelPriorityLevel(DMA1,LL_DMA_CHANNEL_1, LL_DMA_PRIORITY_LOW);



  18. LL_DMA_SetMode(DMA1, LL_DMA_CHANNEL_1, LL_DMA_MODE_CIRCULAR);

  19. LL_DMA_SetPeriphIncMode(DMA1, LL_DMA_CHANNEL_1,LL_DMA_PERIPH_NOINCREMENT);

  20. LL_DMA_SetMemoryIncMode(DMA1, LL_DMA_CHANNEL_1,LL_DMA_MEMORY_INCREMENT);

  21. LL_DMA_SetPeriphSize(DMA1, LL_DMA_CHANNEL_1, LL_DMA_PDATAALIGN_WORD);

  22. LL_DMA_SetMemorySize(DMA1, LL_DMA_CHANNEL_1, LL_DMA_MDATAALIGN_WORD);

  23. LL_DMA_SetDataLength(DMA1,LL_DMA_CHANNEL_1,ADBufferSize);

  24. LL_DMA_SetPeriphAddress(DMA1,LL_DMA_CHANNEL_1,LL_ADC_DMA_GetRegAddr(ADC1,LL_ADC_DMA_REG_REGULAR_DATA));

  25. LL_DMA_SetMemoryAddress(DMA1,LL_DMA_CHANNEL_1,(uint32_t)ADC_ConvertedValue);



  26.   LL_DMA_EnableChannel(DMA1,LL_DMA_CHANNEL_1);



  27.   /* 配置ADC通道 */

  28. LL_ADC_REG_SetSequencerChAdd(ADC1, LL_ADC_CHANNEL_0);



  29.   /* 配置ADC的全局特性:时钟、分辨率、数据对齐和转换次数 */

  30. ADC_InitStruct.Clock = LL_ADC_CLOCK_ASYNC;

  31. ADC_InitStruct.Resolution = LL_ADC_RESOLUTION_12B;

  32.   ADC_InitStruct.DataAlignment= LL_ADC_DATA_ALIGN_RIGHT;

  33. ADC_InitStruct.LowPowerMode = LL_ADC_LP_MODE_NONE;

  34. LL_ADC_Init(ADC1, &ADC_InitStruct);

  35. ADC_REG_InitStruct.TriggerSource = LL_ADC_REG_TRIG_SOFTWARE;

  36. ADC_REG_InitStruct.SequencerDiscont = LL_ADC_REG_SEQ_DISCONT_DISABLE;

  37. ADC_REG_InitStruct.ContinuousMode = LL_ADC_REG_CONV_CONTINUOUS;

  38. ADC_REG_InitStruct.DMATransfer = LL_ADC_REG_DMA_TRANSFER_UNLIMITED;

  39. ADC_REG_InitStruct.Overrun = LL_ADC_REG_OVR_DATA_PRESERVED;

  40. LL_ADC_REG_Init(ADC1, &ADC_REG_InitStruct);

  41. LL_ADC_REG_SetSequencerScanDirection(ADC1,LL_ADC_REG_SEQ_SCAN_DIR_FORWARD);

  42. LL_ADC_SetSamplingTimeCommonChannels(ADC1,LL_ADC_SAMPLINGTIME_239CYCLES_5);

  43. LL_ADC_DisableIT_EOC(ADC1);

  44. LL_ADC_DisableIT_EOS(ADC1);

  45. LL_ADC_StartCalibration(ADC1);

  46.   while(LL_ADC_IsCalibrationOnGoing(ADC1));

  47. LL_ADC_Enable(ADC1);

  48. LL_ADC_REG_SetDMATransfer(ADC1,LL_ADC_REG_DMA_TRANSFER_UNLIMITED);

  49. LL_ADC_REG_StartConversion(ADC1);

  50. }

  51. 其实在ADC的初始化配置中也对DMA作了配置,但DMA还需要对始终和中断进行配置。

  52. /**  DMA 控制器初始化配置  */

  53. static void DMA_Init_Configuration(void)

  54. {

  55.   /* DMA 控制器时钟使能 */

  56. LL_AHB1_GRP1_EnableClock(LL_AHB1_GRP1_PERIPH_DMA1);

  57.   /*DMA1_Channel1_IRQn中断配置 */

  58. NVIC_SetPriority(DMA1_Channel1_IRQn, 0);

  59. NVIC_EnableIRQ(DMA1_Channel1_IRQn);
  60. }
复制代码
配置后,ADC的寄存器如下:
22.png
配置后,DMA的寄存器如下:
23.png
       其实,到这里ADC采集世纪上已经实现了,DMA已经将数据从ADC读出来存到了指定的内存区域,后续的处理就很简单了。


5、总结
我们已经实现了基于LL库使用DMA方式获取ADC的数据。下面我们就下载到目标设备并检测一下结果。测试结果如下:
24.png

上图中,上部是计算完成的物理量值,下部则是DMA写到内存缓存区的ADC的原始码值。









收藏 评论0 发布时间:2021-9-17 17:29

举报

0个回答

所属标签

相似分享

官网相关资源

关于
我们是谁
投资者关系
意法半导体可持续发展举措
创新与技术
意法半导体官网
联系我们
联系ST分支机构
寻找销售人员和分销渠道
社区
媒体中心
活动与培训
隐私策略
隐私策略
Cookies管理
行使您的权利
官方最新发布
STM32N6 AI生态系统
STM32MCU,MPU高性能GUI
ST ACEPACK电源模块
意法半导体生物传感器
STM32Cube扩展软件包
关注我们
st-img 微信公众号
st-img 手机版